So,what do you do after you’ve put up a thorough blog serieson deeper learning design? That was the question facing us, the ’vators (me—theQuinnovator—andthe Learnnovators: Ravi Pratap Singh,Srividya Kumar, Anil Narayan, and Nirmal Ranganathan).The answer was to practice what we preach and develop a course! Yet it couldn’tjust be a course, so considerablework was involved just to get started.
And so we began
Somethings were implicit: We would jointly do the design, and Learnnovators woulddo the development and the hosting. In addition to being tightly integrated inthe design process, I would be evaluating the outcomes at various stages, butthe media production, coding, and site development would be Learnnovatorsresources.
Wealso made one clear commitment: We were going to do this “out loud.” That is,we were not just going to release the course, but also document the thinkingthat went into this course.
Atthis point, the question arose as to whether we should share this info as we goalong or at the end of the project, and for a while, we toyed with the idea of sharingas the project was developing, taking into consideration ideas from the community.But then, this would turn into a crowdsourcing effort and jeopardize ourintentions for the project—baking best principles into the course and sharingthem with the community. And we wanted the story not to have too big a gapbetween installments, as we wanted to create a compelling experience about the development as well. So we decidedto share at the end of the project.
First things first: gettingorganized
Oneof the first things to establish was how we were going to work together. Onprinciple, I agitated that for most decisions, we should try to come up withour own ideas, share them, and negotiate a solution. And if we don’t haveanswers, we prototype and test. That process has been followed more or lessthroughout the project.
Therehave also been shared and separate duties. I have been responsible for therough frameworks for design, while Learnnovators has fleshed them out forreview and refinement. It’s been a common occurrence for me to representsomething in some way, lob it over, and have them come back with insightfulquestions and suggestions. At other times, they’ll mock up what they’rethinking, and I’ll (virtually) red-pen it up or create my own versions.
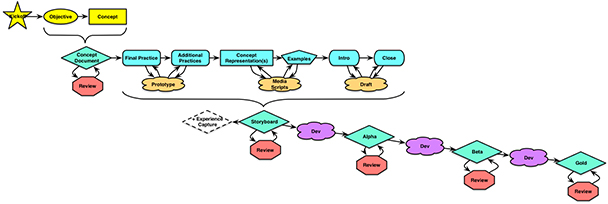
Iproposed a project breakdown (Figure 1) that started by identifying theobjective and the concept, which would get rendered into a concept documentthat we would refine and agree upon. From there, on principle, we’d develop thefinal practice, and then the associated other practices and concepts, examples,introduction, etc. We’d storyboard, then move to development stages, withregular reviews. And this has happened, for the most part.

Figure1: The projectbreakdown
Tools and topics and process
Itwas also a given that we’d use Articulate Storyline. It’s a tool the teammembers were familiar with, and it’s competitive with the best tools out there,so we were likely to be able to do anything we wanted to do. We were willing togo beyond if needed, but one of the goals was to make this seem doable byothers.
Learnnovators: “We briefly dabbledwith the idea of using BranchTrack for the role-playing scenarios, andthough it is a useful tool, it didn’t support underlying rule-building or otherquestion types that we were likely to use. So we quickly dropped it andreverted to Storyline.”
Sowhat topic? We didn’t want to do something ordinary. We could’ve done a courseon something that already exists: occupational health and safety, ornegotiation, or something. The problem we recognized, however, was that we’d becompeting with other work, which we’re loath to do to other companies; wearen’t going to sell this. And we didn’t want something mundane.
Thecriteria about what to cover included several constraints:
- It had to manifest as decisions to make
- It had to have a clear concept to guidethose decisions
- It should be something people might get wrong
Thislist should hold true for any reasonable course (if it has these, I can quietlyguarantee we can make it engaging). Except, of course, for rote knowledge thatabsolutely has to be in the head,which is when we use gamification.
Webrainstormed topics, coming up with things like packing tips, robotics, orbusiness ethics. For the latter, we brainstormed having a challenge to move upin the company, ethically. While edgy, however, these have already been done. Ithad to be something different.
Welooked at our previous experiences: fire safety, working in consonance withcompany values, or software process. Again, these have been done—at least firesafety and software process. As for company values, it would be hard to get ashared set that everyone could comprehend.
Justto share the process: We have had regular calls, AM Pacific time, PM Indiatime. They’re often short, because we share materials via email and chat inbetween, so it’s usually clarification. These initial discussions took a bit longerbecause we were getting to know one another. Ravi, the co-founder ofLearnnovators, took the lead on their side and added in his partner in thecompany, Srividya. Then, as we got further into design, Nirmal and then Aniljoined us.
At last, consensus
Ittook several calls to go through the options. Eventually, one of the topicsthat came up was the New Social Business. This resonated because it’s somethingthat there’s not likely to be a course on and it’s something that we are fansof (obviously: I’ve written a book on the topic for L&D, and Learnnovatorshas interviewed a number of proponents).
Welooked at two ways that this could manifest. One was “the LearningOrganization” (from the David Garvin, Amy Edmondson, and Francesca Gino articleI’m fond of, not Peter Senge’s; see References), and the other was a view thatincluded four component topics:
- Supporting the flow of information (basedon “The Coherent Organization” from the Internet Time Alliance blog)
- Meaningful work (based on Daniel Pink’s bookDrive)
- Working out loud (drawing on the work of HaroldJarche, John Stepper, and Jane Bozarth)
- A learning organization culture (fromGarvin, Edmondson, and Gino’s HarvardBusiness Review article on the topic)
Wesettled on the last.
How much is enough?
Thisraised the issue of scope: How much were we going to try to address? For bothprincipled and pragmatic reasons, we decided that this should be 20 to 30minutes of learning “experience.” On principle, we didn’t want to bore people,and practically we had to constrain the resources expended.
Wealso wrestled with what representations or deliverables to use. I suggestedthat we start with Learnnovators’ existing tools and look for ways to use (ormodify) them as part of the learning process. I was impressed by Learnnovators’initial document, because it’s inherently oriented around performanceconsulting, seeing what the real problem is, and ensuring that it’s a coursethat’s needed. These are definitely “best principles” that I’ve seen with fewother organizations, and it was refreshing. So I worked within it, but then wewent beyond.
Anotherissue was whether to pre-assess our learners. I’ve generally been against pre-testingunless it’s used to the benefit of the learner. We didn’t really want to use apre-test here, because we’re exposing good principles of design and we’relikely to sprinkle different things in different sections. And it might havebeen nice to use it to collect data about what people thought, but we realizedthat was extraneous to our goals. So we nixed that.
Pulling the core contenttogether: the Internet Time Alliance
Aswe fleshed out the topics, it became clear that we didn’t want to get intocopyright issues. This was an inflection point for the project. At the time, Iwas deeply involved in the memorials for the late Jay Cross, whose seminal work on informal learning was a catalystfor much of this. This prompted an idea to use the Internet Time Alliance (ITA),a group Jay had pulled together (consisting of Jane Hart, Harold Jarche,Charles Jennings, and yours truly) as the source for the materials, as atribute to Jay. This was well received by Learnnovators and the ITA.
Weconsidered using some well-regarded pre-existing ITA material: Harold’s Personal Knowledge Mastery, Charles’s70:20:10,and Jane’s Modern Workplace Learning. All are rich sources of insight, butbroad and with considerable overlap owing to the tight working relationship.Instead, I asked them to take on one of the four areas above, and theygraciously agreed. Jane stepped up for “meaningful work,” Harold was chosen asthe source for “working out loud,” Charles took on “the learning organization culture,”and I took on “the flow of information.”
Asa consequence, I wrote blog posts for each article based on the work of my ITAcolleagues and posted them on my blog. Asthe project was still in stealth mode, it wasn’t clear except to Learnnovatorsand the ITA that these posts would be the coreof the new course.
Withthis established, we had the content. Now it was time to flesh those out asdecisions with misconceptions. This was the beginning of the design component. So,from there, we started working to detail these out into modules. We startedwith the flow of information.
Thanks and appreciation
Iwant to give explicit thanks to Learnnovators for having the fortitude to investtheir resources to make this happen. It was a great experience working withthem on the blog series, and it’s rare to find a company willing to commitefforts to do something of this scope. At this point, we don’t quite know wherewe’re going to end up, but so far it’s been a hoot: valuable interactions and arewarding experience. So kudos to them for the courage and foresight.
Learnnovators: “And, we would like tothank Clark in return, for agreeing to spend the kind of time and effort neededfor this project—from the beginning, we have been meeting online at least twiceevery week.”
Tobe continued … please follow the “Deeper Design” articles here in Learning Solutions Magazine over thenext three weeks. I will continue the narrative of the way we designed thecourse (to be released at no cost to participants the week of September 12) andthe development issues we encountered.
References
Bozarth, Jane.“Nuts and Bolts: How (and Why) to Show Your Work.” Learning Solutions Magazine. 6 May 2014.
https://www.learningsolutionsmag.com/articles/1417/
Bozarth, Jane.“Nuts and Bolts: Narrating Our Work.” LearningSolutions Magazine. 7 August 2012.
https://www.learningsolutionsmag.com/articles/984/
Cross, Jay.“The Coherent Organization.” Internet Time Blog. 4 July 2012.
https://www.internettime.com/2012/07/the-coherent-organization/
Garvin, David A., Amy C. Edmondson, andFrancesca Gino. “Is Yours a Learning Organization?” Harvard Business Review. March 2008.
https://hbr.org/2008/03/is-yours-a-learning-organization
Hart, Jane.“Modern Workplace Learning: A resource book for L&D.”
https://modernworkplacelearning.com/book/
Jarche, Harold. “PersonalKnowledge Mastery.” Harold Jarche: Adapting to Perpetual Beta.
https://jarche.com/pkm/
Jennings, Charles. WorkplacePerformance.
https://charles-jennings.blogspot.com/
Quinn, Clark. “CoherentImplications.” Learnlets. 17 December 2015.
https://blog.learnlets.com/?p=4709
Quinn, Clark.“Learnnovators Deeper eLearning Series.” Learnlets. 8 October 2015.
https://blog.learnlets.com/?p=4530
Quinn, Clark.“Making constructive conversations.” Learnlets. 23 December 2015.
https://blog.learnlets.com/?p=4715
Quinn, Clark.“The Case Against Pre-Testing For Online Courses.” eLearn Magazine. November 2008.
https://elearnmag.acm.org/featured.cfm?aid=2139006
Quinn, Clark. “Workwith purpose.” Learnlets. 30 December 2015.
https://blog.learnlets.com/?p=4730
Quinn, Clark. “Workingand learning out loud.” Learnlets. 22 December 2015.
https://blog.learnlets.com/?p=4713
Pink, Daniel H. Drive: The Surprising Truth About WhatMotivates Us. New York, NY: Riverhead Books, 2011.
Stepper, John. John Stepper’s Blog: Working Out Loud.https://johnstepper.com/









